[Get 23+] 5000 Watt 5000w Power Amplifier Circuit Diagram
View Images Library Photos and Pictures. 5000 Watts Amplifier Circuit Diagrams 1994 Oldsmobile 3 8 Engine Diagram Wiring Diagram Schematics 5000w Ultra Light High Power Amplifier Electronics Lab Com Qsc Dj Audio Amplifier Power 2500 To 5000 Watt Rs 40000 Piece Gurbachan Electronics Sons Id 15835920530 Diagram Wind Turbine Inverter Diagram Full Version Hd Quality Inverter Diagram Fourwinnswiring Carpakoi It

. I M Yahica 5000 Wat Subwoofer Amplifier Circuit Diagram Download How To Build A Simple 250 To 5000 Watts Pwm Dc Ac 220v Power Inverter Bright Hub Engineering Diagram Power Jack Inverter Wiring Diagram Full Version Hd Quality Wiring Diagram Odiagramil Museozannato Agnochiampo It
5000 Watts Amplifier Circuit Diagrams 87 C10 Alternator Wiring Diagram Rccar Wiring 2014ok Jeanjaures37 Fr
5000 Watts Amplifier Circuit Diagrams 87 C10 Alternator Wiring Diagram Rccar Wiring 2014ok Jeanjaures37 Fr

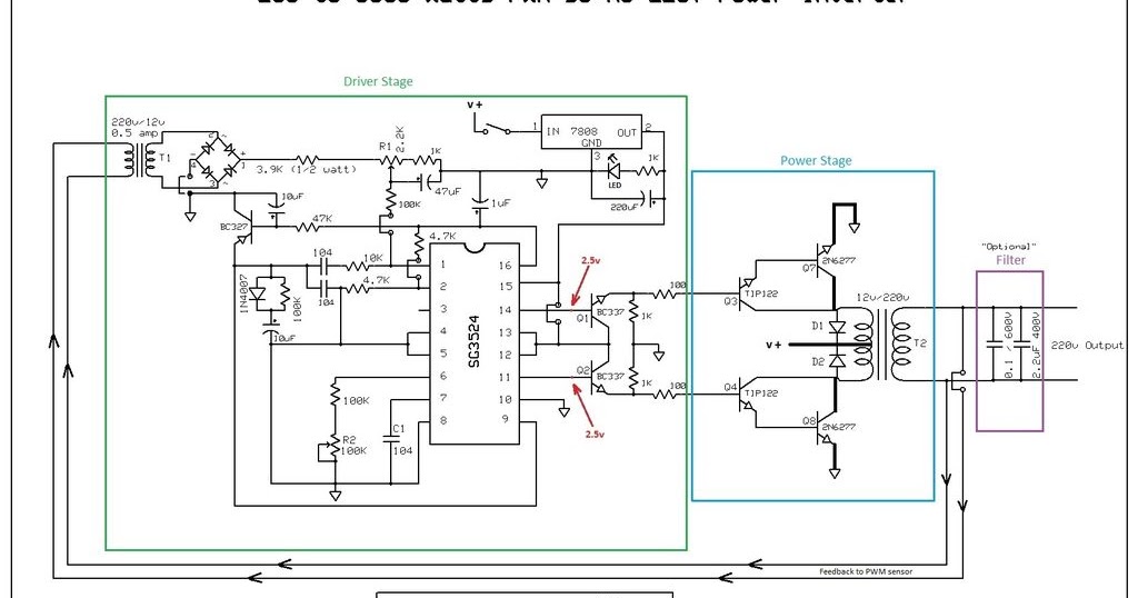
250w 5000w Sg3524 Dc Ac Inverter Circuit Electronics Projects Circuits
1000 Watt Audio Amplifier Circuit Diagrams John Deere 401c Wiring Harness Tomosa35 Jeep Wrangler Waystar Fr
Skema Power Ampli 170watt Teddyherbal
Diagram Power Jack Inverter Wiring Diagram Full Version Hd Quality Wiring Diagram Odiagramil Museozannato Agnochiampo It
5000 Watts Amplifier Circuit Diagrams Ford F 450 Fuse Box Diagram For Wiring Diagram Schematics
Pcb Layout 5000w Power Amplifier Circuit Diagram Circuit Boards
5000 Watts Amplifier Circuit Diagrams 1994 Oldsmobile 3 8 Engine Diagram Wiring Diagram Schematics
I M Yahica 5000 Wat Subwoofer Amplifier Circuit Diagram Download
5000w Amplifier Driver Board Sound Testing Class Ab Youtube
5000 Watts Amplifier Circuit Diagrams 1992 Toyota 4runner Fuel Pump Wiring Diagram Oonboard Diau Tiralarc Bretagne Fr
Zw 7667 Inverter Circuit Diagram On 5000 Watt Power Inverter Circuit Diagram Free Diagram
5000w High Power Amplifier Circuit Electronic Circuit Diagram And Layout
600w Audio Amplifier Circuit With 2sc5200 2sa1943 And Pcb Electronic Circuit Audio Amplifier Hifi Amplifier Electronics Circuit
Tl494 Inverter Circuit 3000w Complete Video Tutorial 12 220v Ac Youtube
1000 Watt Audio Amplifier Circuit Diagrams Wiring Library
Layout Pcb Amplifier 5000 Watt Pcb Circuits
5000w High Power Amplifier Audio Circuits Amplifier Power Amplifiers Electronics Circuit
Diagram Ford 5000 Wiring Diagram Full Version Hd Quality Wiring Diagram Diagramsilkl Officinapab It
Diagram Honda Ex5 High Power Wiring Diagram Full Version Hd Quality Wiring Diagram Diagramwormt Sistecom It
Inverter 5000 Watt Pwm Circuit Diagram Digital Free Elec Circuits Diagram
5000 Watts Amplifier Circuit Diagrams Full Hd Version Circuit Diagrams Basic Electrical Diagram Maillotpsgboutique Fr
5000 Watts Amplifier Circuit Diagrams Ford F 450 Fuse Box Diagram For Wiring Diagram Schematics
Amazon Com Sound Storm Ev5000d Car Amplifier 5000 Watts Max Power 1 Ohm Stable Class D Monoblock Mosfet Power Supply Remote Subwoofer Control Car Electronics
5000 Watts Amplifier Circuit Diagrams Ford F 450 Fuse Box Diagram For Wiring Diagram Schematics
5000 Watts Amplifier Circuit Diagrams Full Hd Version Circuit Diagrams Quet Nettoyagevertical Fr
Diagram Circuit Diagram Inverter Full Version Hd Quality Diagram Inverter Cbschematic2b Angelux It
250w 5000w Sg3524 Dc Ac Inverter Circuit Electronics Projects Circuits
Comments
Post a Comment